摘要:就是说你发一条微博之后,微博是实时收录的,就像百度那样收录,我们可以理解成,别人说去微博上面,搜索某关键词的时候,你的微博就会被直接搜索出来,这个就是微博实时号明白吧。就是文案里面最少出现一些营销词比如说招商、代理、购买、福利呀,极限词、黑五类呀的一些词,还有一些就是广告法里面不允许出现的一些词等等,那这种的话呢,就尽量不要出现。...

今天针对微博推广微博15天养号技巧。那接下来呢,我会分享引流推广的一个阶段,在之前的文章当中,我们基本上都是分享一些关于微博号的一个打造,怎么取名字啊?怎么设置账号?怎么去挖关键词?怎么找素材?怎么去写一条置顶的一个微博等这一些小方法和小技巧。
那么接下来的话,就是我们一个微博引流推广的一个内容,首先第一个部分是微博的实时号。
可能各位小伙伴没有听说过什么是实时号概念?
就是说你发一条微博之后,微博是实时收录的,就像百度那样收录,我们可以理解成,别人说去微博上面,搜索某关键词的时候,你的微博就会被直接搜索出来,这个就是微博实时号明白吧。
那比如你在你的微博上面,去发一条普通的微博,那么除了你关注的粉丝看到之外、别人是都看不到,因为微博没有收录,不会展现,所以就看不到,明白吧,如果说你的微博粉丝一开始就很少,那这样子的话,你的阅读量就很低,可能就有几个阅读量。
当你的帐号是实时号之后,你发到你的话题里面,或者发到超话里面,然后就被人搜索的到你刚刚发布的微博,那么你的微博的阅读量就会自然大很多,所以的话,我们需要花一点时间就是把你的微博和先养成实时号。
那么什么是实时号,怎么去判断呢?
就是你发一条微博之后,取其中的一个关键词去搜索,如果在微博里面的综合搜索结果里面,能够看到你刚才发的微博,那这个就是你的微博实时号。
举个例子吧,比如说,我刚刚发布了一条减肥餐食谱,那微博马上就收录了,当我去搜索框“减肥餐食谱”关健词的时候,别人就可以去搜索结果当中看到我,这个很容易理解。
也有一种情况你的微博虽然被收录了,找不到你搜索结果,也有可能是这个关健词的竞争力很大,你可以去搜索全标题看看能不能找到你的微博,如果全标题都找不的话,说明你的号100%不是实时号。

影响微博实时号的4个因素。
第一个是:内容的原创度
你的微博新帐号发的内容一定是要原创的,就是在微博上面从来没有出过出现过的。包括视频、图片、文字这一些,也就是说你要多去发原创的内容,少去转发别人的内容,不管你是复制粘贴还是怎么样,但是唯一要求就是要原创。
原创内容事实上,很也简单,能编辑出来,如果你想要养成一个微博实时号,你只要每天发原创的内容,坚持发个半个月,基本上你的账号就是实时后了,但是我发现有很多的小伙伴都比较的懒,都是直接复制别人的过来,所以他的帐号养得不好,质量低。
第二个是:账号的活跃度
那什么么是账号的活跃度呢?比如:就是每天的更新,最少一条微博,内容要原创,不能抄别人的或者转发过来,还有就是微博的互动,就是说我跟粉丝的互动评论留言这一些都是算数的。
再往下,就是参与一些微博热门话题,多去搜索一些话题进行讨论即可。
第三个是:账号的权重
比如说有没有认证,然后注册时间长久,然后会员等级的高低,微博内容的多少等….
这个就是账号的权重。
第四点是:发微博新帐号在发布内容的时候,需要注意的一些事项。
你的微博里面有没有很多营销内容,敏感内容等。
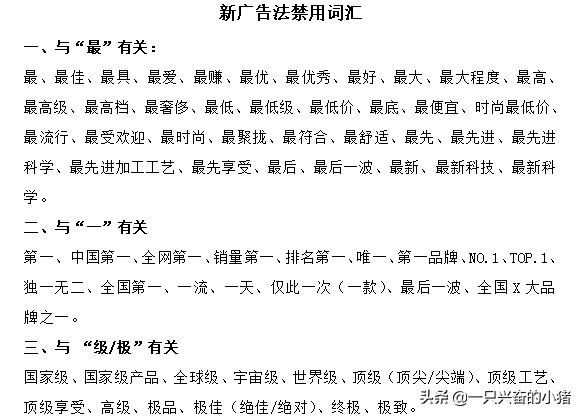
就是文案里面最少出现一些营销词比如说招商、代理、购买、福利呀,极限词、黑五类呀的一些词,还有一些就是广告法里面不允许出现的一些词等等,那这种的话呢,就尽量不要出现。
如下图,像这里就是一个广告法,他禁用的一些词,这一些词尽量不要去用。

像有一些词一定要写到内容里面,微博帐号怎么去规避啊?
比如说你是做微商的,你想发一条关于微商相关的微博,那么你可以把它变成一个话题#微商真的赚钱吗?#,你可以用话题这种形式去写或者说谐音词,或者说去替换一些词,然后或者说加空格、加符号等等,这样子的形式去进行一个替换。
那本篇文章就主要是分享了,关于微博养号技巧,只需要坚持去发15天左右的原创文章,即可以养成一个实时号,好的微博帐号对于我们做微博推广引流来说,就是你的一把好剑,还有就是就是影响微博帐号的4个几个因素,规避的风险,今天就分享到这里。
(本文转自小猪导航 www.xiaozhu.hk ,原文作者:吴峰少)



